编号:科示字【2025】188号
根据《中共教育部党组关于抓好赋予科研管理更大自主权有关文件贯彻落实工作的通知》(教党函〔2019〕37号)、《南京信息工程大学理工科纵向科研项目经费管理办法》(校发〔2025〕81号)、《南京信息17工程大学理工科纵向科研项目管理办法》(校发〔2024〕142号)相关规定,现对_环境科学与工程学院陈报章负责人的_江苏省碳达峰碳中和科技创新专项专题 的外协经费情况进行公示,公示时间为_2025年10月21日至2025年10月27日(公示时间不少于5个工作日)。若对本项目外协经费有异议,请于公示期内向学院或科学技术处反映并提交书面材料。反映公示对象的情况和问题要坚持实事求是的原则,以个人名义反映情况和问题要求签署或自报本人真实姓名,以单位名义反映情况的应加盖单位公章。
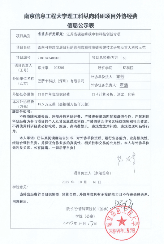
附:南京信息工程大学理工科纵向科研项目外协经费信息公示表
反馈邮箱:xmb@nuist.edu.cn
联系电话:025-58731157,025-58731154
联系地址:南京信息工程大学科学技术处(行政楼412室)
科学技术处
2025年10月21日

